Архивы важных и не очень вопросов.

Это серьезный подходполитическое недоразумение проверить конечно не мешало . спросите как это было

Самый обычный текст

Говорят, что нужно одну минуту, чтобы встретить особенного человека, один час, чтобы оценить его, один день, чтобы любить его и всю жизнь, чтобы забыть его..

Болгарка 9555HN

Начало было положено сдесь Продолжение банкета.

#

Пылесос Samsung

кредитные истории которые совсем непонятно для кого имеют значение.

Про пылесос Kercher

Как это могло призойти.

Замена батерейки в любимых часах Casio

LR 921 это от Camelion.

AG6 .

CR371 .

фото фото

Расказ про красную шляпу

Самый обычный текст.

фото

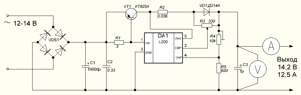
Схема рассчитана на зарядку свинцовых аккумуляторов током до 12,5А (максимальный ток определяется шунтом R2, минимальный — напряжением падения на диоде VD1, регулировка тока осуществляется R3). Расчет R2 можно осуществить по формуле: Iстаб = 0.45/R2, где 0.45 напряжение между выводами 2 — 5 DA1 (U2-5), при котором она входит в режим стабилизации тока. Нужно учитывать, что фактическое напряжение может отличаться от паспортного значения, поэтому его желательно уточнить экспериментально. Минимальный ток стабилизации можно рассчитать по формуле:

Iстаб min = (U2-5 + UVD1 )/(R2+R3), где UVD1 — фактическое падение напряжения па диоде VD1.

Трансформатор должен обеспечивать 12-14В переменного напряжения на вторичной обмотке и иметь соответствующий ток отдачи. Диоды в мосте VDS1 также должны быть рассчитаны на необходимый ток. Транзистор VT1 необходимо установить на радиатор, желательно с принудительным охлаждением.

При настройке резистором R4 устанавливают на выходе напряжение, соответствующее напряжению на заряженном аккумуляторе — 14,2В.

Пример схемы для зарядки маломощных аккумуляторов током до 1 А можно посмотреть здесь.